Overview
A house can be deemed condemnable when it faces serious legal and structural issues that threaten public safety. This includes significant foundation damage, hazardous conditions like mold, or violations of building codes. Local authorities play a crucial role in assessing these factors through inspections and legal processes. Understanding these criteria is vital for homeowners who want to maintain their property value and ensure safety.
Here’s what usually happens: homeowners may find themselves stressed about the implications of these issues. Selling a house with such problems can feel overwhelming, especially if you need to move quickly or deal with unexpected expenses. You don’t have to handle this all yourself.
That’s where we come in. We offer a straightforward solution to help you navigate this process with less hassle. No cleaning. No repairs. Just a fair offer. We’re here to support you through this, ensuring you can move forward with confidence.
Introduction
Understanding property ownership can feel overwhelming, especially when it comes to condemnable houses. Local authorities often label a property as condemnable due to serious legal and structural issues that threaten public safety and health. This article takes a closer look at what makes a house condemnable, shedding light on the legal processes involved and what it means for homeowners.
When a home is deemed uninhabitable, it can leave property owners feeling uncertain and stressed. You might wonder how to navigate the complexities of condemnation while protecting your investment. Here’s what usually happens: many homeowners face challenges when dealing with these situations.
That’s where we come in. We’re here to help you understand your options and find a reliable path forward, making the process as smooth as possible.
Define Condemnable Houses: Legal and Structural Criteria
A property is classified as a condemnable dwelling based on what makes a house condemnable, as determined by local authorities due to various legal and structural issues. This often happens when a house poses a threat to public safety or health, typically from violations of building codes or major structural problems. Common issues that contribute to what makes a house condemnable include:
- Severe damage to the foundation, walls, or roof
- Hazardous conditions like mold
- Pest infestations
- Inadequate sanitation facilities
In Columbus, recent events have highlighted the city’s proactive approach to addressing unacceptable buildings, especially those linked to criminal activities or significant neglect. For example, a house on Byron Avenue was boarded up due to illegal activities, showing the city’s commitment to improving community safety. Statistics indicate that many residences are condemned due to structural issues, underscoring the need to maintain structural integrity.
For homeowners and potential buyers, understanding what makes a house condemnable is crucial, as it can significantly affect property value and safety. By understanding what makes a house condemnable, individuals can better navigate the complexities of real estate ownership and transactions, particularly in urgent situations where quick decisions are necessary.

Examine Legal Framework: Authorities and Processes of Condemnation
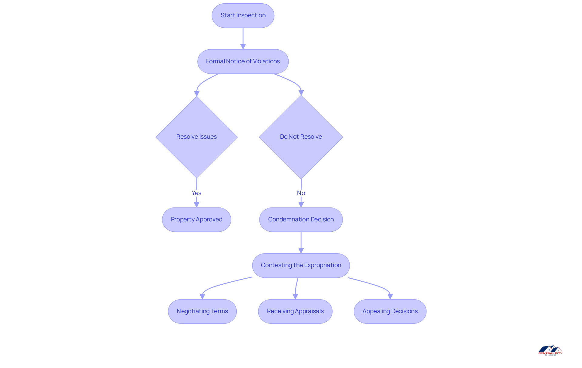
Navigating the legal structure for understanding what makes a house condemnable can be challenging. Local government officials, such as building inspectors and health departments, oversee the process of assessing properties for safety and adherence to building codes, which helps determine what makes a house condemnable. It typically starts with an inspection, followed by a formal notice to the owner about any violations. If these issues aren’t resolved within a set timeframe, usually at least 30 days, the property may face official disapproval.
Here’s what usually happens: landowners often have the opportunity to contest the expropriation during hearings, presenting their arguments and evidence. Homeowners have specific rights in this process, including:
- Negotiating terms
- Receiving appraisals
- Appealing court decisions regarding public use and compensation
Understanding this framework is vital for property owners at risk of condemnation, particularly in recognizing what makes a house condemnable, especially those dealing with foreclosure or repair issues. It outlines their rights and necessary actions to address these challenges.
For homeowners in Columbus, Ohio, selling damaged properties quickly can be a practical solution to avoid a lengthy forfeiture process. Companies like Central City Solutions offer the chance to sell homes as-is. You don’t have to handle this all yourself. Remember, landowners can contest the necessity or use of the property being taken, giving them more power in the expropriation process. It’s all about finding a path forward that feels manageable.

Identify Structural Issues: Common Reasons for Condemnation
Structural issues can be a real headache for homeowners. Problems like severe foundation cracks or settling can seriously compromise your house’s stability. Did you know that about 25% of new homes face some form of structural distress? That’s a significant concern. Water damage can lead to mold, and pest infestations can threaten the integrity of your home. Plus, if there are breaches in housing regulations, especially with electrical or plumbing systems, that can spell trouble.
Here’s what usually happens: homeowners often overlook these issues until it’s too late. Regular inspections, ideally at least twice a year, can help catch these potential risks early. This proactive approach not only keeps your home safe but also minimizes what makes a house condemnable, thereby reducing the chances of it being condemned. You want your home to remain livable and compliant with local regulations to prevent what makes a house condemnable, right?
You don’t have to handle this all yourself. By staying on top of these inspections, you can navigate the challenges of homeownership with less hassle. Remember, it’s about keeping your home safe and sound for you and your family.

Explore Implications: Financial and Personal Consequences of Condemnation
The implications of what makes a house condemnable can significantly impact homeowners both financially and emotionally. Losing an asset often leads to financial strain, especially for those with mortgages. The condemnation process can bring about legal fees that range from several hundred to thousands of dollars, depending on the case’s complexity. It’s important to recognize what makes a house condemnable, since the costs associated with such properties go beyond urgent repairs or legal expenses; they can disrupt lives and destabilize communities, highlighting the need to preserve safe, livable homes.
For property owners facing foreclosure, quickly selling a damaged asset can provide a crucial lifeline. By contacting a trustworthy local direct property purchaser, homeowners can receive cash offers that meet their immediate financial needs and lessen the burden of costly repairs. This fast and hassle-free process helps distressed homeowners avoid the emotional strain of having to leave their homes, which can be especially tough for families with cherished memories.
The factors that contribute to what makes a house condemnable can also negatively affect neighborhood real estate values, creating a ripple effect that diminishes the community’s overall appeal. The presence of such properties can raise safety concerns, which are critical in understanding what makes a house condemnable, leading to broader social issues that impact nearby residents. As experts point out, what makes a house condemnable has emotional and financial fallout that extends beyond the individual owner, affecting the entire community. However, by choosing a quick sale, homeowners can lessen these impacts and regain a sense of stability.

Conclusion
Understanding what makes a house condemnable is crucial for homeowners and potential buyers. The classification of a property as condemnable depends on various legal and structural factors that can threaten public safety and health. By knowing these criteria, individuals can make informed decisions about property ownership and transactions, ultimately protecting their investments and well-being.
The key points discussed highlight the role of local authorities in the condemnation process, common structural issues that lead to such classifications, and the financial and emotional impacts on homeowners. From severe foundation damage to hazardous living conditions, recognizing these warning signs is essential to prevent properties from falling into disrepair. Additionally, the legal framework surrounding condemnation provides homeowners with rights and options to contest decisions, reinforcing the need to be proactive in property maintenance.
The consequences of living in or owning a condemnable property go beyond individual situations, affecting entire communities and their real estate values. It’s vital for homeowners to stay alert about their properties and seek help when needed. By prioritizing regular inspections and understanding the implications of property condemnation, individuals can not only safeguard their investments but also contribute to the overall safety and stability of their neighborhoods. Taking action now can prevent future complications and ensure that homes remain safe and livable for everyone.
Frequently Asked Questions
What criteria determine if a house is condemnable?
A house is classified as condemnable based on legal and structural issues that pose a threat to public safety or health. Common criteria include severe damage to the foundation, walls, or roof, hazardous conditions like mold, pest infestations, and inadequate sanitation facilities.
Why do local authorities condemn houses?
Local authorities condemn houses to protect public safety and health, often due to violations of building codes or significant structural problems.
Can you provide an example of a condemnable house in Columbus?
Yes, a recent example in Columbus involved a house on Byron Avenue that was boarded up due to illegal activities, demonstrating the city’s proactive approach to addressing unacceptable buildings.
How do structural issues impact property value?
Understanding what makes a house condemnable is crucial for homeowners and potential buyers, as these issues can significantly affect property value and safety.
What role does community safety play in condemning houses?
Community safety is a key factor, as cities often condemn houses linked to criminal activities or significant neglect to improve overall safety in the neighborhood.
Why is it important for individuals to understand condemnable properties?
Knowing what makes a house condemnable helps individuals navigate the complexities of real estate ownership and transactions, especially in situations that require quick decision-making.