Overview
Selling a house that needs repairs can be challenging. You might feel overwhelmed by the thought of making necessary fixes or dealing with the sale process. It’s important to understand the as-is selling process to navigate this with less stress.
First, evaluate your home’s condition honestly. Knowing what needs work can help set realistic expectations for pricing. Cleaning and decluttering can also make a difference, even if you’re not making major repairs. This step prepares your home for potential buyers.
You don’t have to handle this all yourself. Consider cash buyers who often prefer homes in any condition. They can streamline the process and offer you a fair deal without the hassle of repairs. By being upfront about your property’s condition, you can alleviate some of the stress and ensure a more efficient sale.
Remember, selling your home doesn’t have to be a daunting task. With the right approach and support, you can move forward with confidence and ease.
Introduction
Selling a home that needs repairs can be a daunting task, especially when you need to move quickly. Many homeowners find themselves in tough spots, whether it’s due to financial struggles, a job transfer, or an inherited property. This guide provides practical steps for selling your house as-is, helping you make informed choices while keeping stress to a minimum.
So, how do you balance the urgency of a quick sale with the reality of a home in disrepair? Here’s what usually happens: the process can feel overwhelming, and it often adds to your worries. Understanding the ins and outs of selling can help you navigate these challenges and lead to a smoother transaction, possibly even better financial outcomes.
That’s where we come in. You don’t have to handle this all yourself. Our goal is to empower you to move on with less hassle, offering a clear and trustworthy solution that fits your real-life situation. No cleaning. No repairs. Just a fair offer.
Understand the As-Is Selling Process
Selling a house that needs repairs as-is means you won’t be making any repairs or improvements before the sale. This can save you time and resources, particularly in the context of selling a house that needs repairs. Buyers will see that the property is being sold in its current condition, which can help speed up the selling process. But it’s crucial to be honest about the home’s condition in your listing. This way, you set the right expectations for potential buyers. Consider adding ‘as-is’ in your listing description to make this clear. You should also be ready for buyers to ask for inspections when selling a house that needs repairs, but inform them that no major repairs will be done before closing.
Here’s what usually happens: people often feel overwhelmed when they need to sell quickly, whether it’s due to a job transfer, managing an inherited property, or facing unexpected expenses. That’s where we come in. You don’t have to handle this all yourself. We’re here to help you navigate the process with less hassle, so you can move on with your life. Remember, selling as-is doesn’t have to be stressful. You can take this step with confidence, knowing that you’re making a practical choice.

Evaluate Your Home’s Condition and Disclosures
Before you list your property for selling a house that needs repairs, it’s important to schedule a thorough evaluation to assess its condition. This evaluation helps spot any major issues like structural damage, plumbing problems, or electrical concerns. It’s essential for figuring out a fair cash offer for your home. A pre-listing inspection can also reveal hidden defects, giving you a clearer picture of your property’s true state.
In many states, sellers must disclose known issues to potential buyers. That’s why preparing a seller’s disclosure statement is key. It should detail the condition of your property, particularly when selling a house that needs repairs. Being open about these matters can help you avoid conflicts down the road and build trust with buyers. This way, you can secure a competitive cash offer that reflects your property’s real value.
Here’s what usually happens: you might feel overwhelmed by the idea of selling a house that needs repairs, especially if you’re facing unexpected expenses or need to move quickly. You don’t have to handle this all yourself. We understand the challenges and are here to help make the process smoother for you.

Prepare Your Home for Sale: Clean and Declutter
Start by decluttering your living space. It’s a practical way to create a more spacious and inviting atmosphere. Remove personal items, excess furniture, and any clutter that might distract potential buyers. Focus on high-traffic areas like the living room, kitchen, and bathrooms.
A deep clean is also important. Consider hiring professional cleaners to make sure every corner is spotless. Pay attention to details like windows, floors, and surfaces. A tidy home not only looks more appealing but also demonstrates to buyers that the place has been well maintained, which is crucial when selling a house that needs repairs.
You don’t have to handle this all yourself. With a little effort, you can make your home more inviting and ready for potential buyers.

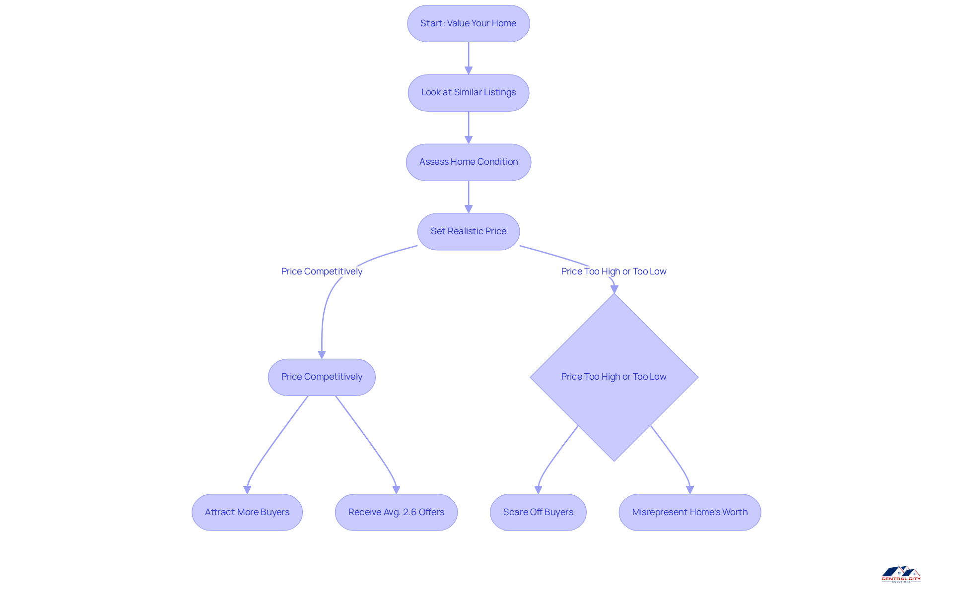
Set Realistic Expectations for Offers and Pricing
To value your home effectively, start by looking at similar listings nearby. This helps you find a fair price based on what’s happening in the market and the condition of your home. If you’re selling a house that needs repairs, be prepared for offers that may come in lower than what you expected.
Setting a realistic price can attract more buyers and lead to quicker offers. In fact, homes priced competitively receive an average of 2.6 offers, showing that a well-researched price can spark interest. On the flip side, pricing too high can scare off potential buyers, while pricing too low might not reflect your home’s true worth.
Real estate experts emphasize the importance of understanding local market trends and recent sales of similar homes to set a suitable listing price. This approach not only positions your property well but also aligns with the rising number of homes for sale, which has increased by 27.5% from last year, making the selling landscape more competitive.

Choose the Right Selling Method: Cash Buyers vs. Traditional Sales
Selling a house that needs repairs can be a real challenge. You might wonder whether to look for cash buyers like Central City Solutions or go the traditional route. Cash buyers often purchase homes as-is, which means you can skip the repairs and lengthy showings. This can be especially helpful if you’re under financial pressure or facing urgent circumstances.
Central City Solutions provides a hassle-free home selling experience. There are no fees, commissions, or hidden charges, so you can expect a fair cash offer. On the other hand, traditional sales may bring in higher offers, but they usually require selling a house that needs repairs and involve a longer selling timeline.
It’s important to weigh the pros and cons of each option based on your situation. Whether you need to sell quickly due to a job change, manage an inherited property, or deal with unexpected expenses, consider what fits your needs best. You don’t have to handle this all yourself. Finding the right approach can help you move forward with less hassle.

Conclusion
Selling a house that needs repairs can feel overwhelming. It’s a challenge many homeowners face, and it often adds stress when trying to navigate the real estate market. But there’s a way to approach this that makes it simpler. By understanding the as-is selling process, you can sell your home without the burden of costly repairs. Being upfront about your property’s condition and using a smart selling strategy can help you have a smoother transaction and a quicker sale.
First, take a good look at your home’s condition. Cleaning and decluttering can make a big difference when preparing it for sale. It’s also important to set realistic expectations for pricing. Being honest about any known issues with your property is crucial; this builds trust with potential buyers. Choosing the right selling method—whether it’s cash buyers or traditional sales—can also make a significant difference. This way, you can make informed decisions that suit your situation.
In short, selling a house that needs repairs doesn’t have to be a daunting task. By embracing the as-is selling strategy and following these practical steps, you can simplify the process and achieve a successful sale. Whether you need to move quickly due to financial reasons or just want to start fresh, taking action now can lead to a brighter future.
Frequently Asked Questions
What does selling a house as-is mean?
Selling a house as-is means that you will not be making any repairs or improvements before the sale. The property is sold in its current condition, which can help speed up the selling process.
Why is it important to be honest about a home’s condition when selling as-is?
Being honest about the home’s condition helps set the right expectations for potential buyers and avoids misunderstandings later. It is recommended to include ‘as-is’ in the listing description.
Will buyers want to conduct inspections when purchasing an as-is property?
Yes, buyers may ask for inspections when considering an as-is property. However, it is important to inform them that no major repairs will be done before closing.
What steps should I take before listing my property for sale?
Before listing, schedule a thorough evaluation of your home to assess its condition. This evaluation can identify major issues and help determine a fair cash offer for your home.
What is a seller’s disclosure statement?
A seller’s disclosure statement is a document that details the known issues and condition of the property. It is crucial for sellers to prepare this statement, especially when selling a house that needs repairs, to build trust with buyers.
How can I ensure I receive a competitive cash offer for my home?
By being open about your property’s condition and preparing a seller’s disclosure statement, you can help avoid conflicts and secure a competitive cash offer that reflects your home’s true value.
What should I do if I feel overwhelmed by the selling process?
If you feel overwhelmed, it is advisable to seek help from professionals who can guide you through the process, making it smoother and less stressful.