Overview
Serving an eviction notice can be a daunting task for landlords. It’s crucial to navigate this process with legal compliance and clear communication to avoid unnecessary stress. Without proper execution, the likelihood of legal disputes increases, making an already challenging situation even more complicated.
Landlords often face several obstacles during this process, such as:
- Understanding the different types of notices
- The common challenges that arise
These hurdles can add uncertainty and anxiety, especially when time is of the essence.
That’s where a clear, step-by-step guide comes in. By following the necessary steps outlined in the article, landlords can significantly reduce the chances of disputes and facilitate a smoother eviction process. Remember, you don’t have to handle this all yourself; there are resources available to help you through it.
Introduction
Navigating the complexities of eviction can be tough for landlords, especially when it comes to serving an eviction notice. This important legal document marks the start of the removal process and sets the tone for the landlord-tenant relationship. Understanding how to serve an eviction notice properly can help reduce the risk of legal disputes and ensure compliance with state laws.
But what happens when tenants don’t cooperate, or when unexpected challenges arise during the eviction process? Here’s what usually happens: landlords face stress and uncertainty as they try to manage these situations. That’s where we come in. This guide walks you through the essential steps and best practices for effectively serving eviction notices while addressing common obstacles landlords may encounter.
Understand the Purpose of an Eviction Notice
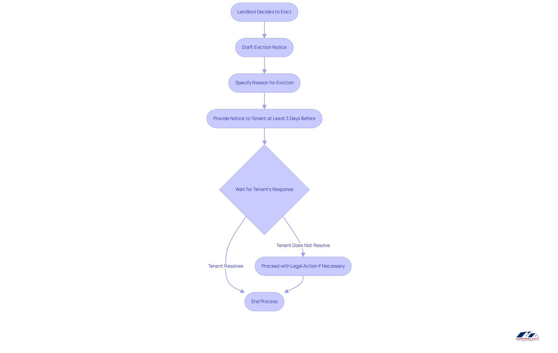
A formal alert is a communication from the landlord to the occupant, signaling the need to leave the premises, which exemplifies how to serve an eviction notice for specific reasons, such as not paying rent or violating lease terms. This isn’t just a formality; it’s a legal step that starts the removal process. It’s important to understand how to serve an eviction notice, ensuring that the notice clearly states the reason for removal and gives the occupant a set timeframe to either resolve the issue or vacate the premises.
Landlords are required to give tenants a written alert at least three business days before they learn how to serve an eviction notice due to unpaid rent. Getting this termination alert right is crucial. Research shows that when displacements begin with the proper notification, the chances of legal conflicts drop significantly—by about 63.1% in yearly displacement filings.
Legal experts emphasize that this removal document is vital for maintaining a transparent and respectful landlord-tenant relationship. It ensures that both parties understand their rights and responsibilities. By adhering to these legal requirements, property owners can protect their interests while also allowing residents the opportunity to resolve any issues before further action is taken.

Identify Legal Requirements and Types of Eviction Notices
Before issuing a termination letter, landlords need to understand the legal obligations unique to Ohio. Understanding how to serve an eviction notice is crucial because eviction notices can be confusing. Here’s a look at some common types of eviction notices:
- 3-Day Notice to Pay Rent or Quit: This notice is for when a tenant misses a rent payment. It gives them three days to either pay what they owe or move out.
- 30-Day Notification to End Tenancy: This is typically used for month-to-month leases. It lets residents know that their tenancy will end in 30 days.
- Unconditional Quit Notification: This notice requires the tenant to leave without a chance to fix the issue, often used for serious lease violations.
Each type of notice has specific legal language and requirements, including how to serve an eviction notice and how long the tenant has to respond. For example, the 3-Day Notice to Pay Rent or Quit requires tenants to act within three calendar days, not counting weekends or holidays. If landlords don’t follow these legal standards, it can lead to delays or even dismissal of the eviction process. This highlights the importance of accurate documentation. As legal experts emphasize, “A valid alert is the foundation of a lawful removal, so understanding what can nullify a three-day alert is crucial for property owners wishing to avoid costly setbacks.”
It’s also worth noting that landlords can evict tenants even without a written lease agreement. To navigate the complexities of termination letters effectively, it’s wise for property owners to seek legal counsel. Properly executed termination letters not only streamline the process but also protect landlords’ rights during eviction proceedings.

Follow the Step-by-Step Process to Serve the Eviction Notice
Understanding how to serve an eviction notice can be a tough situation for everyone involved. To navigate this process smoothly, follow these steps:
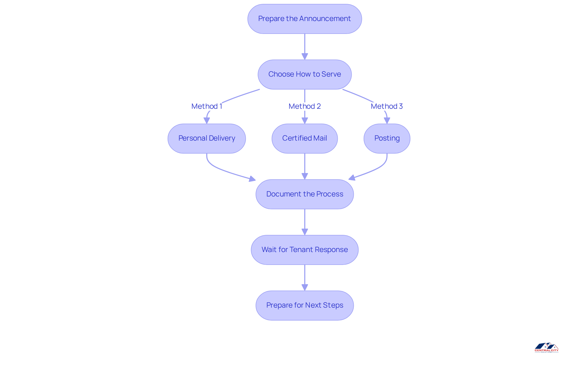
First, prepare the announcement. Make sure it includes the resident’s name, property address, reason for eviction, the date they need to leave, and any necessary state-specific language regarding how to serve an eviction notice. This information is essential for ensuring the document holds up legally.
Next, choose how to serve an eviction notice. You have a few options:
- Personal Delivery: Hand the notice directly to the tenant. This method often works best when considering how to serve an eviction notice because it guarantees they receive it right away.
- Certified Mail: When learning how to serve an eviction notice, send it through certified mail with a return receipt to confirm that it was delivered.
- Posting: If the tenant isn’t available, you can place the notice on their front door and send a copy via regular mail to demonstrate how to serve an eviction notice.
It’s also important to document how to serve an eviction notice during the process. Keep a detailed record of how to serve an eviction notice, including when you served it and any witnesses. This documentation is crucial for learning how to serve an eviction notice if things escalate to court. Make sure to note the entire removal process, including how to serve an eviction notice, communicate with the tenant, and provide proof of delivery.
After you understand how to serve an eviction notice, wait for the renter to respond. Give them the specified time to address the situation as outlined in how to serve an eviction notice. This period is key for compliance and resolution.
Finally, prepare for how to serve an eviction notice as the next steps. If the tenant doesn’t comply, be ready to file for removal in court, understanding how to serve an eviction notice and armed with all the necessary documentation to support your case.
Experts in property management emphasize that clear communication through the termination letter helps everyone understand their responsibilities, reducing the chances of conflict. It’s also vital for property owners to be aware of the potential consequences of not following local and federal regulations when delivering a termination notice, as this can lead to legal disputes.

Troubleshoot Common Challenges in the Eviction Process
Landlords often face various challenges when they need to understand how to serve an eviction notice during the removal process. Let’s talk about some common issues and how to tackle them effectively.
-
Tenant Refusal to Accept Notice: When a tenant won’t accept the eviction notice, using certified mail or posting the notice on the property can help. This way, you have documentation that can be verified in court if needed.
-
Disputes Over Validity: Sometimes, tenants may dispute the removal. It’s essential to ensure all your documentation is thorough and complies with state laws. Keeping detailed records can strengthen your case and help reduce conflicts.
-
Delays in Court Proceedings: Be ready for potential delays in court. With millions of housing displacement cases filed each year, staying in touch with your attorney and keeping updated on your case can help you navigate these delays more smoothly.
-
Renter’s Financial Hardship: If a tenant shares they’re facing financial difficulties, consider negotiating a payment plan or settlement. This approach can help avoid a lengthy removal process and may lead to a more amicable resolution.
It’s important to recognize that around 30% of renters challenge how to serve an eviction notice. Additionally, the number of removal applications has significantly increased since the pandemic, which can complicate matters further. By proactively addressing these challenges, landlords can manage the eviction process with greater ease and efficiency.

Conclusion
Serving an eviction notice is a tough but necessary task for landlords. It’s the start of a formal process to remove a tenant from a property. This guide highlights the need to follow legal requirements and communicate clearly to maintain a respectful landlord-tenant relationship. When eviction notices are done right, they not only protect the landlord’s interests but also give tenants a chance to resolve issues before things escalate.
The article covers important steps in the eviction notice process. This includes:
- Understanding legal requirements
- Recognizing different types of eviction notices
- Knowing how to serve them effectively
Key aspects like accurate documentation, timely communication, and potential challenges are essential for a smoother eviction. By sticking to these guidelines, landlords can lower the chances of legal disputes and keep the eviction process efficient.
Remember, serving an eviction notice isn’t just a legal step; it’s something that needs careful thought and compliance with regulations. Landlords should take the time to learn about state-specific laws and best practices. This knowledge helps navigate the complexities of eviction while ensuring their rights are upheld. It also means treating tenants with the respect they deserve, leading to a better rental experience for everyone involved.
Frequently Asked Questions
What is the purpose of an eviction notice?
An eviction notice is a formal communication from the landlord to the occupant, signaling the need to leave the premises due to specific reasons such as not paying rent or violating lease terms. It is a legal step that initiates the removal process.
What are the requirements for serving an eviction notice?
Landlords must provide tenants with a written alert at least three business days before serving an eviction notice for unpaid rent. The notice must clearly state the reason for removal and give the occupant a timeframe to resolve the issue or vacate the premises.
How does proper notification affect eviction processes?
Research indicates that when evictions begin with the proper notification, the chances of legal conflicts decrease significantly—by about 63.1% in yearly displacement filings.
Why is an eviction notice important for landlord-tenant relationships?
An eviction notice is vital for maintaining a transparent and respectful relationship between landlords and tenants. It ensures that both parties understand their rights and responsibilities, allowing residents the opportunity to address any issues before further action is taken.