Overview
The article titled ‘9 Steps for Issuing a Notice to Leave Premises in Ohio’ addresses a common challenge for landlords: the proper way to issue a notice to vacate. It highlights that landlords need to provide written notice at least three days before starting the eviction process. This notice should clearly state the reasons for the removal and be delivered correctly to avoid any legal issues. Following these steps is crucial to ensure a smooth eviction process and to adhere to legal requirements.
Introduction
The housing crisis in Ohio has become a pressing issue, with over 100,000 notices to leave premises filed last year alone. This marks a notable increase in eviction cases, creating significant stress for landlords. Understanding the process of issuing a notice to leave is crucial for landlords. It’s not just about compliance; it’s about ensuring a smoother removal process amid these challenges.
Landlords often face the tough task of balancing their rights with the legal protections that tenants have. This can feel overwhelming. That’s where we come in. In this article, we’ll walk through nine essential steps for issuing a notice to leave premises in Ohio. Our goal is to provide landlords with the tools they need to navigate this complex landscape effectively, making the process a bit easier in these challenging times.
Central City Solutions: Fast Cash Offers for Homeowners Facing Eviction in Ohio
Central City Solutions understands the tough situation homeowners in Columbus, Ohio, are facing with displacement. We offer quick cash proposals to help. With a straightforward process, we can provide cash offers within 24 hours, allowing homeowners to tackle their housing challenges without delay. This service is especially helpful for those who need to sell their homes fast due to financial difficulties or imminent displacement, ensuring a hassle-free experience without the usual headaches of real estate transactions.
Ohio is experiencing a significant housing crisis, with over 100,000 notices to leave premises Ohio filed last year—the highest rate since 2015. About 28% of distinct households faced a removal filing in the past year, underscoring the urgent need for effective solutions. Real estate experts point out that selling a home quickly can provide financial relief and stability, helping homeowners avoid the stress of lengthy removal processes, particularly in light of a notice to leave premises Ohio.
At Central City Solutions, we simplify the selling process and alleviate the burdens often tied to traditional home sales, like repairs and showings. By offering all-cash deals, we empower homeowners to regain control of their situations, paving the way for a fresh start without the delays and uncertainties of conventional real estate methods. This approach is crucial in a market where rising rents and housing shortages leave many residents vulnerable to removal.

Step 1: Issue a Proper Notice to Leave Premises
In Ohio, property owners face a challenge when they need to remove a tenant. They must provide a written notice to leave premises Ohio at least three days before filing a complaint for removal. This notice should clearly state the reason for the removal and inform the tenant of their right to challenge it. Proper delivery methods include:
- Personal service
- Certified mail
- Posting the notice on the door of the rental unit
Following these methods is crucial; failing to do so can delay the removal process and may lead to legal issues.
Landlords must ensure that the notice is delivered in a verifiable manner, as this compliance is essential for the next steps in the removal process. While sending an official notification can take anywhere from 3 to 30 days, it’s best to provide three business days’ notice before starting the removal. As David Bitton puts it, ‘The notice to leave premises Ohio must be delivered in writing and inform the tenant that they must vacate the premises within three days.’ This organized approach not only smooths the removal process but also protects property owners from potential legal complications due to improper notice delivery.
After issuing the notice, landlords should prepare for the next steps, including gathering the necessary documentation for the court hearing. You don’t have to navigate this process alone; understanding these requirements can make things a lot easier.

Step 2: Understand Legal Grounds for Eviction in Ohio
In Ohio, property owners often face real challenges related to the notice to leave premises Ohio in removal cases. The main legal reasons include:
- Non-payment of rent
- Lease violations
- Illegal activities on the property
Non-payment of rent is particularly significant, accounting for about 70% of all removal filings in the state as of 2025. Before taking action for non-payment, landlords must provide a 3-day notice, giving residents a chance to catch up on overdue rent.
It’s crucial for landlords to ensure their reasons for removal are valid and well-documented. Tenants have the right to contest removals in court. Successful cases often stem from clear evidence of lease violations, like unauthorized pets or property damage, which can lead to swift legal action. Understanding these reasons helps property owners build their cases effectively and navigate the notice to leave premises Ohio regulations.
Property owners also need to be aware of their responsibilities in the removal process. Failing to follow proper procedures could lead to covering tenants’ legal expenses and attorney fees. Experts agree that keeping thorough records and adhering to legal protocols strengthens a property owner’s position in removal proceedings. It ensures compliance and fairness in the landlord-tenant relationship.
Typically, the removal process in Ohio takes about 5-8 weeks from start to finish. That’s why it’s essential for property owners to be informed and prepared. You don’t have to handle this all yourself; understanding the process can make a significant difference.

Step 3: File an Eviction Lawsuit with the Court
Once the notice period has expired and the occupant remains in the property, property owners can start a removal lawsuit, known as a forcible entry and detainer action, by filing with the local court. This involves submitting specific forms along with a filing fee of $133 in Franklin County. It’s important to attach a copy of the notice to leave premises Ohio to the court filing, as this shows that legal steps have been followed.
Landlords need to give tenants at least three days’ notice before starting the removal process. In 2025, Franklin County recorded over 14,878 housing removal filings, indicating a strong demand for legal action in these situations. Successful removal lawsuits often hinge on having the right documentation and following the legal requirements, which underscores the need for careful preparation.
It’s also worth noting that pursuing a removal can lead to additional costs, ranging from $50 to $200. Tenants have the right to challenge a removal, which is an important factor that landlords must consider. You don’t have to navigate this process alone; understanding these elements can help make the experience more manageable.

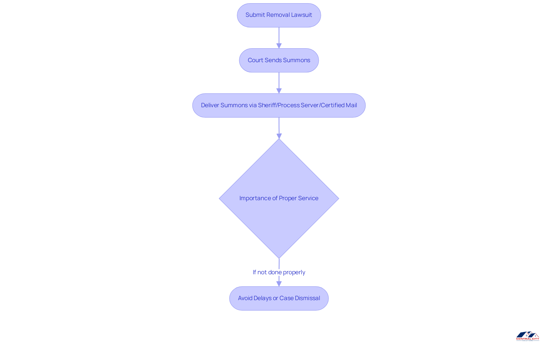
Step 4: Serve the Tenant a Summons
After you submit the removal lawsuit, the court will send out a summons that needs to reach the occupant. This summons is important because it informs them of the court date and their right to respond to the removal complaint. It can be delivered by a sheriff, a process server, or even through certified mail. Getting this service right is crucial; if it’s not done properly, it could lead to delays or even dismiss the case. You don’t have to handle this all by yourself—understanding these steps can ease some of the stress.

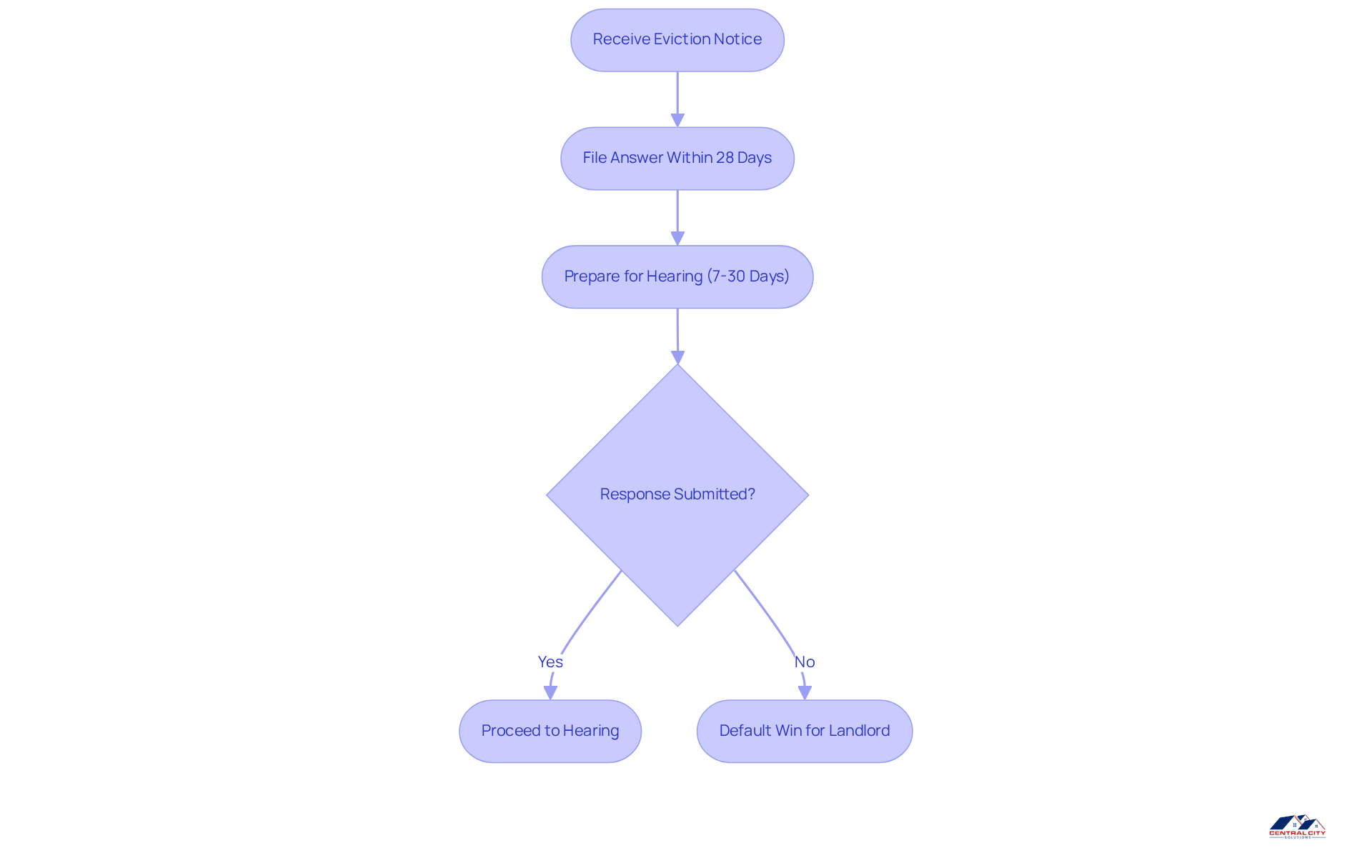
Step 5: Tenant Files an Answer to the Eviction Complaint
When residents in Ohio receive a notice, they have the right to respond to the removal complaint within 28 days. This reply is crucial, as it allows them to challenge the removal and present any defenses, like improper notice or lease violations. Legal experts stress that a well-prepared response can significantly influence the outcome. For example, Andrea’s story shows how legal help enabled her to navigate her eviction challenges successfully.
During court hearings, landlords must be ready to address the renter’s claims, which might include proof of rent payments or lease compliance. Understanding the timeline is essential; residents typically have 7 to 30 days to prepare for the hearing after receiving the summons. Renters should also know about resources like the ‘Pay to Stay’ program and the ‘Right to Counsel’ in housing, which can provide valuable support.
If a response isn’t submitted, the property owner may win by default, underscoring the importance of acting quickly. Getting legal support can strengthen a renter’s position, as lawyers can guide them in crafting a persuasive reply and navigating the removal process.

Step 6: Attend Court Hearing and Receive Judgment
During court hearings in Ohio regarding the notice to leave premises Ohio, property owners and residents both have the opportunity to present their evidence and arguments. The judge reviews the case and makes a ruling based on the evidence provided. If the property owner successfully proves their case, the court will decide in favor of possession, allowing the removal to proceed. Typically, these hearings last about 30 days from the initial filing to the judgment in 2025, though this can vary depending on the case’s complexity.
It’s crucial to present strong evidence during these hearings. Landlords should keep detailed records of all communications and lease violations, as this documentation can greatly affect the judge’s decision. Notably, 83% of property owners have legal counsel in removal proceedings, while only 4% of renters do, highlighting a significant gap in legal support. Residents, however, have the right to challenge removal notices and can request a delay for their hearing if necessary. If a tenant doesn’t show up, the property owner might win by default, which underscores the importance of being present and prepared.
Successful removal rulings in Ohio often hinge on the property owner’s ability to provide a notice to leave premises Ohio as clear proof of lease breaches or non-payment. For instance, landlords who have well-documented lease violations tend to achieve favorable outcomes, emphasizing the need for thorough record-keeping. Additionally, recent studies have shown that housing removal filings reveal concerning racial and gender disparities, with a disproportionate number of affected individuals being women and people of color. Overall, understanding the court process and preparing adequately can significantly influence the results of eviction proceedings.

Step 7: Tenant’s Timeline to Move Out After Judgment
When a ruling favors the property owner, the renter will receive a notice to leave premises Ohio and has five days to vacate. This timeframe is important for residents to organize their move. If the occupant doesn’t leave within these five days after receiving a notice to leave premises Ohio, the property owner can request a writ of execution from the court, which starts the removal process.
In 2025, many renters in Ohio struggle to meet the notice to leave premises Ohio deadline, making adherence to removal orders a significant issue. It’s crucial for renters to know that they still have rights even after a notice to leave premises Ohio is issued. Understanding these rights can help them navigate the removal process, including the notice to leave premises Ohio, more smoothly. For instance, residents can challenge the notice to leave premises Ohio or seek assistance from community resources like the Self Help Resource Center.
Renters should also be aware that property owners using unlawful removal tactics could face legal consequences, including receiving a notice to leave premises Ohio or lawsuits. After a judgment, actions such as issuing a notice to leave premises Ohio can take place, signaling that the resident must vacate. If the resident doesn’t comply, property owners may issue a notice to leave premises Ohio. This structured approach ensures that both property owners and occupants are clear about their rights and responsibilities during the removal process.

Step 9: Sheriff Executes Eviction if Necessary
When a renter doesn’t leave the property after a ruling and the time has expired, the property owner can ask the sheriff to handle the removal. The sheriff plays a key role in this process, helping to coordinate the removal of the tenant and their belongings. It’s important for property owners to be present during this time to ensure everything is done legally and respectfully.
Typically, the removal process in Ohio takes about 5 to 8 weeks. The sheriff has 60 days to notify the court of the sale, followed by a 30-day confirmation period. Once the sale is confirmed, the buyer can request a Writ of Possession, which gives the occupant 3 to 7 days to vacate. Legal experts stress the need to follow proper procedures, as any misstep could lead to complications or lawsuits.
For instance, property owners must issue a notice to leave premises in Ohio for lease violations. This notice applies to both renters and their guests, ensuring they’re informed before any removal actions start. If rent is paid during the 3-day notice period, the removal process does not continue. This organized approach protects everyone’s rights and helps make the eviction process smoother.

Conclusion
Understanding the process of issuing a notice to leave premises in Ohio is important for property owners facing eviction. This article outlines the necessary steps and legal requirements, highlighting the need for proper documentation and adherence to protocols. By following these guidelines, landlords can navigate the complexities of eviction while protecting their rights and interests.
Here’s what usually happens:
- Landlords must deliver a clear and valid notice.
- Understand the legal grounds for eviction.
- Follow the critical steps involved in filing an eviction lawsuit.
It’s also essential to recognize the challenges tenants face and the resources available to them. Both parties need to be informed about their rights and responsibilities throughout this process.
Ultimately, the eviction process in Ohio is multifaceted. It requires diligence and careful attention to detail. For homeowners facing potential eviction, exploring options like Central City Solutions can provide immediate relief and financial support. You don’t have to handle this all yourself. By taking proactive steps and utilizing available resources, both landlords and tenants can work toward a more equitable resolution in the face of housing challenges.
Frequently Asked Questions
What services does Central City Solutions offer for homeowners in Ohio facing eviction?
Central City Solutions provides quick cash offers to homeowners in Columbus, Ohio, helping them tackle housing challenges without delay. They can deliver cash proposals within 24 hours, making it easier for homeowners to sell their homes fast due to financial difficulties or imminent displacement.
Why is there a need for fast cash offers for homeowners in Ohio?
Ohio is experiencing a significant housing crisis, with over 100,000 eviction notices filed last year. About 28% of distinct households faced removal filings, highlighting the urgent need for effective solutions to help homeowners avoid lengthy and stressful eviction processes.
How does Central City Solutions simplify the selling process for homeowners?
Central City Solutions simplifies the selling process by offering all-cash deals, eliminating the burdens of traditional home sales such as repairs and showings. This allows homeowners to regain control of their situations and start fresh without the delays typical of conventional real estate methods.
What is the first step for property owners to take when removing a tenant in Ohio?
The first step is to issue a proper written notice to leave premises Ohio at least three days before filing a complaint for removal. This notice must clearly state the reason for removal and inform the tenant of their right to challenge it.
What are the acceptable methods for delivering a notice to leave premises in Ohio?
Acceptable methods include personal service, certified mail, or posting the notice on the door of the rental unit. Proper delivery is crucial to avoid delays and legal issues in the removal process.
What are the main legal grounds for eviction in Ohio?
The main legal grounds for eviction in Ohio include non-payment of rent, lease violations, and illegal activities on the property. Non-payment of rent accounts for about 70% of all removal filings in the state.
What should landlords do before taking action for non-payment of rent?
Landlords must provide a 3-day notice to the tenant, giving them a chance to catch up on overdue rent before proceeding with eviction.
How long does the removal process typically take in Ohio?
The removal process in Ohio typically takes about 5-8 weeks from start to finish.
What should property owners be aware of during the eviction process?
Property owners need to ensure their reasons for removal are valid and well-documented, as tenants have the right to contest removals in court. Failing to follow proper procedures could lead to covering tenants’ legal expenses and attorney fees.