Overview
Selling your house can be a real challenge, especially when time is of the essence. Whether you’re moving for work, dealing with an inherited property, or facing unexpected expenses, the traditional real estate process can add unnecessary stress. You might find yourself worrying about repairs, showings, and hidden fees that can complicate the sale.
That’s where companies in Columbus come in. They offer cash for houses, providing homeowners with a quick and hassle-free way to sell. These businesses understand the urgency and offer fast cash proposals with transparent processes. You can close the sale in as little as seven days, allowing you to move on without the usual headaches.
No cleaning. No repairs. Just a fair offer. This approach ensures you can sell your home without the traditional real estate challenges, helping you regain your peace of mind. You don’t have to handle this all yourself; there are reliable options available that fit your real-life needs.
Introduction
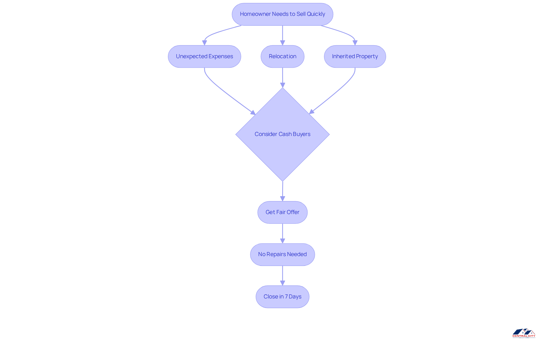
Selling a home can be tough, especially when you’re in a hurry due to a job move or unexpected bills. For many homeowners in Columbus, the traditional real estate market feels overwhelming. There are long processes and hidden costs that add to the stress. This article looks at seven companies that buy houses for cash, providing quick and hassle-free solutions tailored to your needs. With so many options out there, how do you find the most reliable cash buyer for your situation?
Here’s what usually happens: you need to sell fast, but the usual route can be complicated. You might feel stuck, wondering how to navigate the challenges. That’s where we come in. We understand the real reasons people need to sell quickly, whether it’s relocating for work, dealing with an inherited property, or managing unexpected expenses. You don’t have to handle this all yourself.
You deserve a straightforward path forward. We’re here to help you move on with less hassle, offering a fair cash offer without the stress of repairs or cleaning. No cleaning. No repairs. Just a fair offer. In this article, we’ll guide you through your options, ensuring you can make an informed decision that suits your needs.
Central City Solutions: Quick Cash Home Sales in Columbus, Ohio
Selling your home can be a real challenge, especially when time is of the essence. Whether you’re moving for a new job, dealing with unexpected expenses, or trying to downsize, the traditional selling process can feel overwhelming. You might worry about repairs, long closing times, or hidden fees that can add to your stress.
That’s where Central Town Investments comes in. Located in Columbus, Ohio, we focus on quick home sales, offering homeowners fair cash proposals within 24 hours, no matter the condition of their property. We understand that you want to move on without the usual headaches of home selling.
With us, you can choose your closing date, often wrapping up the sale in as little as seven days. We pride ourselves on transparency, ensuring there are no hidden charges or commissions. This makes us a trustworthy choice for those needing to sell quickly.
Customer reviews from 2025 show high satisfaction levels, highlighting our reliability and efficiency. By significantly reducing the average time to sell a home for cash in Columbus, Central Town Investments is among the companies that buy houses for cash near me, making it a preferred option for homeowners seeking a hassle-free selling experience. No cleaning. No repairs. Just a fair offer.

Opendoor: Seamless Home Selling Experience with Cash Offers
Selling your home can feel overwhelming, especially when time is tight. Whether you need to move for work, are dealing with an inherited property, or facing unexpected expenses, the traditional selling process can add stress. That’s where Central Town Services comes in.
We offer a straightforward solution. Homeowners can expect a fair cash offer within 24 hours of submitting their property details. This means you can make decisions quickly, without the hassle of showings, repairs, or lengthy negotiations. You deserve a selling experience that respects your time and needs.
With us, you can choose your closing date, giving you control over your timeline. Unlike conventional methods that often come with hidden fees and long wait times, we ensure homeowners keep more of their earnings. No cleaning. No repairs. Just a fair offer.
This blend of speed, convenience, and empowerment makes Central Town Services a top choice for homeowners looking to sell swiftly, especially those facing foreclosure and searching for companies that buy houses for cash near me. You don’t have to handle this all yourself; we’re here to help you move on with less hassle.

We Buy Ugly Houses: Cash Offers for Homes in Any Condition
Selling your house can be tough, especially if it needs repairs or if you’re facing financial pressure. Many homeowners feel overwhelmed by the thought of spending money on fixes or dealing with long negotiations. This is where Central Hub comes in.
Central Hub is one of the companies that buy houses for cash near me in any condition, making it a solid choice for those who might hesitate to invest in repairs. They provide financial proposals quickly, usually within 24-48 hours of the first consultation, ensuring a fast and simple experience. This service is particularly helpful for sellers who are facing foreclosure or those who have inherited homes that require a lot of work.
With their straightforward process, homeowners can sell their properties without the hassle of repairs or drawn-out negotiations. Central Hub offers fair monetary proposals based on your property’s current market value, so you know you’re getting competitive pricing without any fees, commissions, or hidden charges.
If you’re in Columbus and need a quick solution, you can rely on companies that buy houses for cash near me, as Central Hub takes care of everything from the paperwork to closing costs, making the selling process seamless. You don’t have to handle this all yourself. Reach out to Central Hub today for a reliable and efficient way to sell your home quickly, without the stress of traditional real estate dealings.

HomeVestors: Fast Cash Offers for Homeowners in Distress
Selling your home can be a tough situation, especially when facing financial difficulties or needing to relocate quickly to companies that buy houses for cash near me. It’s stressful to think about all the hurdles involved, from repairs to hidden fees. That’s where Central Urban Services comes in.
We understand that many homes aren’t ready for the market, and that can feel overwhelming. Homeowners often worry about getting a fair price when working with companies that buy houses for cash near me while dealing with the pressures of a fast sale. With our service, you can expect a straightforward cash offer from companies that buy houses for cash near me, which will be based on your property’s current market value.
No cleaning. No repairs. Just a fair offer. Our goal is to make the selling process smooth and hassle-free through companies that buy houses for cash near me. Many of our clients have shared their positive experiences, praising our professionalism and efficiency. We often close deals within days, allowing you to move on without the usual stress.
In Central Columbus, we’re proud to be a trustworthy option for those in need of urgent home sales. We’re here to help you through this transition, making it easier to take the next step in your life.

Offerpad: Quick Cash Offers and Flexible Closing for Homeowners
Selling your home can feel overwhelming, especially when time is of the essence. Whether you’re moving for a job, dealing with an inherited property, or facing unexpected expenses, the traditional real estate process can add unnecessary stress. That’s where Central Columbus Services comes in.
We understand that you want a quick and fair solution. With us, you can receive a financial proposal within 24 hours and choose your closing date. You don’t have to worry about repairs or showings because companies that buy houses for cash near me will purchase homes as-is. Unlike other companies that buy houses for cash near me, we provide equitable cash proposals without hidden fees or commissions, helping you avoid losing potential profit.
Many sellers face significant losses when working with companies like Offerpad, which averages 13.89% less than resale prices. With Central Columbus Services, you can keep more of your hard-earned money—potentially around $29,346 more than with other options.
You also won’t need to meet with an agent for proposals, making the process even easier. While Offerpad has a user-friendly platform, we focus on providing a genuinely hassle-free experience. You won’t have to deal with the typical delays of traditional sales.
Plus, you can skip the 6% fees, high sales fall-through rates, and average closing costs. No cleaning. No repairs. Just a fair offer. Let us help you move forward with less hassle.

Zillow Offers: Instant Cash Offers for Your Home
Selling your home can be a daunting task, especially in today’s competitive market. Many homeowners in Columbus, Ohio, find themselves overwhelmed by the complexities of the process when dealing with companies that buy houses for cash near me. That’s where Central Town Services steps in, offering a simplified way to receive monetary offers without the usual hassle.
Platforms like Zillow Offers have faced significant challenges, leaving many sellers feeling uncertain. But with Central Town Services, you have a reliable alternative among companies that buy houses for cash near me when you need to sell quickly. We understand that life happens—whether it’s a job relocation, managing an inherited property, or dealing with unexpected expenses. You don’t have to handle this all yourself.
Our approach is all about personalized solutions. We cater to your unique situation, ensuring a fast and stress-free experience. When working with companies that buy houses for cash near me, you can expect them to purchase homes as-is, so you won’t need to worry about costly repairs or renovations. This is especially beneficial for those facing foreclosure or other urgent circumstances.
With the ability to close sales in as little as a week, we prioritize your satisfaction. One satisfied client shared, ‘Central City Solutions made the selling process so easy and stress-free, allowing me to focus on my next steps.’ You can trust us to help you move on with less hassle—no cleaning, no repairs, just a fair offer.

Cash Home Buyers: Local Solutions for Fast Home Sales
Selling your home quickly can be a real challenge. Whether you’re facing unexpected expenses, need to relocate for work, or have inherited a property, the pressure can be overwhelming. Many homeowners find themselves in situations where traditional selling methods just don’t fit their needs.
That’s where companies that buy houses for cash near me are involved. They understand the Columbus real estate market and offer personalized solutions for homeowners looking for fast sales through companies that buy houses for cash near me. These investors typically present reasonable monetary proposals that reflect local conditions, ensuring you get competitive pricing without the hassle.
When you partner with local purchasers, you benefit from tailored service and a streamlined process designed to meet your specific requirements. This approach is particularly helpful for those who may not fit into the usual selling mold, like individuals facing foreclosure or needing to sell inherited properties quickly.
Many sellers have shared success stories, appreciating the efficiency and transparency of local investors. In fact, deals can often close in as little as seven days. Generally, monetary proposals from regional buyers in Columbus range between 70% to 85% of a property’s market worth, providing a swift and dependable alternative to traditional sales.
No cleaning. No repairs. Just a fair offer. You don’t have to handle this all yourself; local investors are here to help you move forward with less hassle.

RealtyBid: Online Auctions for Quick Cash Home Sales
Selling your home quickly can be a tough situation. Many homeowners in Columbus, Ohio, find themselves needing to move fast—whether it’s for a job, dealing with an inherited property, or managing unexpected expenses—leading them to look for companies that buy houses for cash near me. It’s stressful and can feel overwhelming.
That’s where Central Columbus Services steps in. They connect you with a network of real estate investors, contractors, and agents who understand your needs. Their straightforward process offers personalized solutions, such as:
- Fair cash offers from companies that buy houses for cash near me
- Quick closings
- Assistance with any necessary repairs
You don’t have to handle this all yourself.
With Central, you can focus on what matters most while they take care of the details. Their approach guarantees fair proposals and prioritizes your satisfaction. Client testimonials highlight the positive experiences of those who have worked with them, establishing Central as a trustworthy choice for quick sales.
No cleaning. No repairs. Just a fair offer. Central Columbus Services is here to make your selling experience smooth and stress-free.
iBuyer: Direct Cash Offers for Quick Home Sales
Selling your home can be stressful, especially when time is tight. iBuyers offer a solution by using technology to give homeowners direct cash proposals. You simply enter your property information online and can expect an offer within 24 hours. This means no more traditional showings or repairs, which can be a huge relief for those needing to move quickly.
However, it’s important to be aware that these offers often come in below market value. While the convenience is undeniable, it’s crucial to think about the financial trade-offs involved in a quick sale. You don’t have to navigate this alone; understanding your options, such as companies that buy houses for cash near me, can help you make the best choice for your situation.
Here’s what usually happens: you might be moving for a new job, dealing with an inherited property, or facing unexpected expenses. These real-life scenarios can make the selling process feel overwhelming. That’s where we come in. We’re here to guide you through your options and help you find a solution that fits your needs by connecting you with companies that buy houses for cash near me, without the hassle.
No cleaning. No repairs. Just a fair offer. Let’s work together to make this process easier for you.

Sell My House Fast: Connecting Homeowners with Cash Buyers
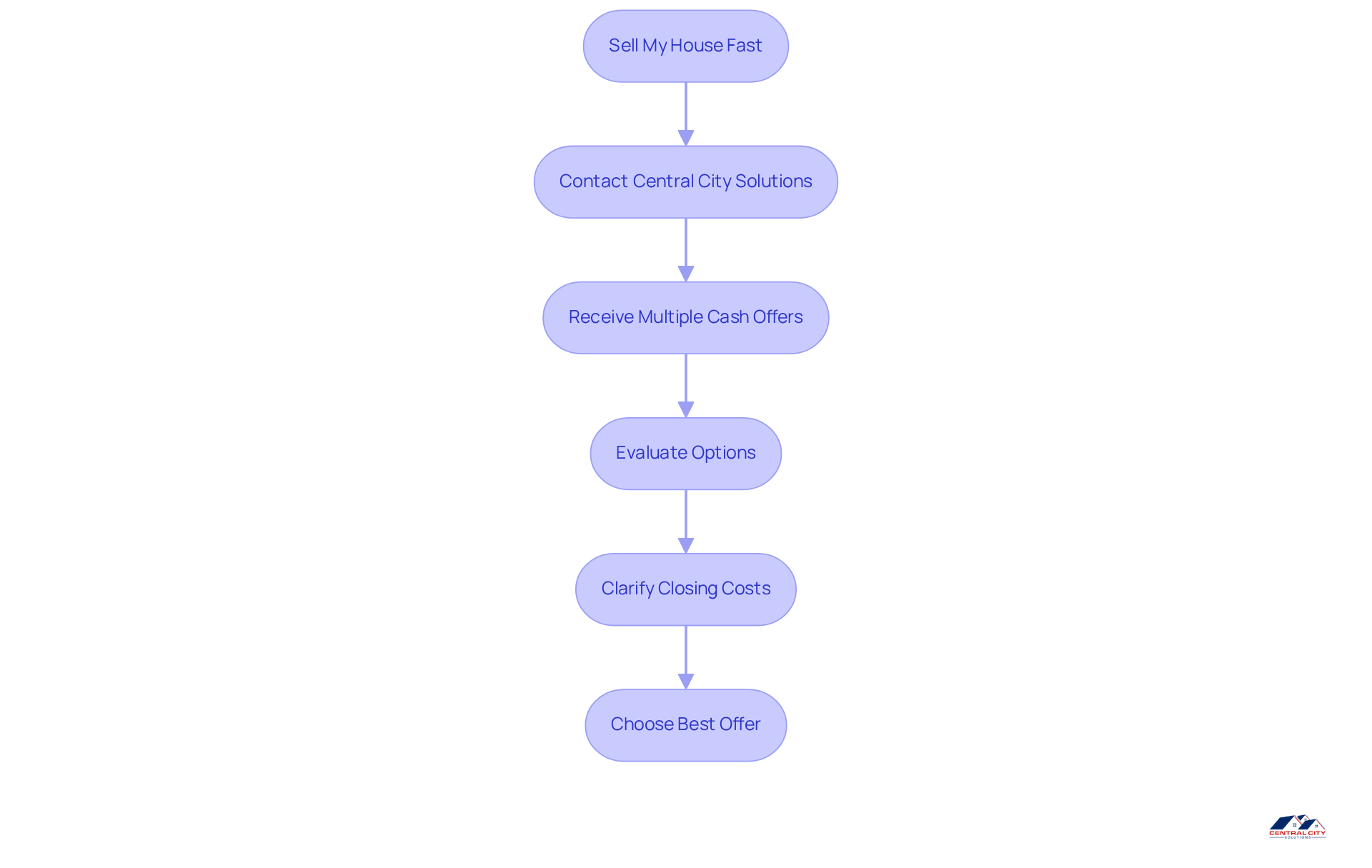
Selling your house quickly can be a daunting task. Many homeowners find themselves overwhelmed by the uncertainty of traditional selling methods. That’s where we come in. Central City Solutions offers dedicated services to connect you with buyers in your area, making the process simpler.
We understand that everyone’s situation is unique. Whether you need to move for work, are dealing with an inherited property, or facing unexpected expenses, we provide personalized home selling solutions tailored to your needs. By collaborating with companies that buy houses for cash near me, along with a network of real estate investors, contractors, and agents, we ensure you have a hassle-free experience with fair cash offers.
You can expect to receive multiple cash proposals, allowing you to choose the best option for your circumstances. In fact, many companies that buy houses for cash near me, including Central Hub Services, can give you an offer within one day. This significantly reduces the time spent in uncertainty compared to conventional methods.
With the ability to close in as little as seven days, Central City Solutions is here to help you navigate your selling journey with confidence. However, it’s important to thoroughly investigate companies that buy houses for cash near me to avoid potential scams. While many cash buyers cover standard closing costs, sellers should clarify any potential expenses upfront.
It’s wise to compare multiple offers to ensure you achieve the best outcome. Remember, you don’t have to handle this all by yourself. We’re here to make the process easier for you.

Conclusion
Selling a home can feel overwhelming, especially when time is tight. This article discusses various companies in Columbus that focus on cash home sales, offering homeowners quick and effective solutions tailored to their situations. These companies not only speed up the selling process but also reduce the stress that comes with traditional real estate transactions, ensuring a smooth experience from start to finish.
You’ll find key players like Central City Solutions, Opendoor, and We Buy Ugly Houses among others. Each of these companies brings unique benefits, such as:
- Fair cash offers
- Flexible closing dates
- The ability to sell homes in any condition
It’s crucial to choose reliable cash buyers who prioritize your needs, especially if you’re facing job relocations, dealing with inherited properties, or managing financial challenges.
Understanding your options is vital. By looking into companies that buy houses for cash in Columbus, you can approach the selling process with more confidence, ensuring you receive fair offers without the usual headaches. Whether you’re racing against the clock or simply want a straightforward way to sell, cash home buyers can help you transition smoothly into the next chapter of your life.
Frequently Asked Questions
What services does Central Town Investments offer for home sellers in Columbus, Ohio?
Central Town Investments specializes in quick cash home sales, providing homeowners with fair cash proposals within 24 hours, regardless of the property’s condition.
How quickly can I sell my home with Central Town Investments?
Homeowners can choose their closing date and often complete the sale in as little as seven days.
Are there any hidden fees when selling my home to Central Town Investments?
No, Central Town Investments prides itself on transparency, ensuring there are no hidden charges or commissions.
What do customer reviews say about Central Town Investments?
Customer reviews from 2025 indicate high satisfaction levels, emphasizing the company’s reliability and efficiency in quick home sales.
What is the selling process like with Central Town Services?
Central Town Services offers a straightforward selling process, providing homeowners with a fair cash offer within 24 hours and allowing them to avoid showings, repairs, and lengthy negotiations.
Can I choose my closing date with Central Town Services?
Yes, homeowners can choose their closing date, giving them control over their selling timeline.
What types of properties does Central Hub buy?
Central Hub buys homes in any condition, making it a viable option for sellers who may not want to invest in repairs.
How quickly can I receive a cash offer from Central Hub?
Central Hub typically provides financial proposals within 24-48 hours of the initial consultation.
Are there any fees or commissions when selling to Central Hub?
No, Central Hub offers fair monetary proposals based on the property’s current market value without any fees, commissions, or hidden charges.
What should I do if I need to sell my home quickly in Columbus?
You can reach out to companies like Central Town Investments or Central Hub for a reliable and efficient way to sell your home quickly, without the stress of traditional real estate dealings.