Overview
This article highlights essential tenant rights for month-to-month renters in Ohio. It covers ten key areas that tenants need to know to protect themselves. Understanding your legal protections regarding habitability, discrimination, privacy, security deposits, and eviction processes is crucial. Recent legal cases and statistics illustrate the ongoing challenges renters face in the state.
Here’s what usually happens: many renters don’t realize their rights until it’s too late. This uncertainty can add stress and make it harder to navigate issues when they arise. That’s why it’s important to stay informed about your rights as a tenant. You don’t have to handle this all yourself; knowing the facts can help you feel more secure in your living situation.
Introduction
Navigating tenant rights can feel overwhelming, particularly for those dealing with month-to-month rentals in Ohio. As the housing landscape shifts, it’s crucial for renters to have the knowledge they need to protect themselves. This article explores ten essential tenant rights that every renter in Ohio should know, including:
- Protections against discrimination
- The right to safe living conditions
- How to address issues with landlords
With rising eviction rates, it’s more important than ever for tenants to be informed and empowered to stand up for their rights.
Central City Solutions: Fast Cash Offers for Renters Facing Month-to-Month Challenges
Selling your home quickly can be a real challenge, especially for those facing unexpected changes in life. Whether it’s a job relocation or financial strain, these situations can add a lot of stress. Many renters find themselves in tough spots, needing to move fast without the hassle of traditional home sales.
That’s where Central City Solutions comes in. We understand that waiting around for a buyer can be overwhelming. When you reach out to us, you can expect a fair cash offer within 24 hours. Our streamlined process means you can close in as little as seven days, allowing you to transition smoothly and without the usual headaches.
Real estate experts agree that quick home sales can ease the anxiety of uncertain living situations. With our help, you don’t have to handle this all yourself. No cleaning. No repairs. Just a fair offer. We’re here to provide a reliable path forward, making it easier for you to move on with your life.
Right to Fair Housing: Protections Against Discrimination in Ohio Rentals
Tenants in this state are protected by the Fair Housing Act, which prohibits discrimination based on race, color, religion, sex, national origin, familial status, or disability. This means landlords cannot deny rental applications based on these characteristics. If renters believe they have faced discrimination, they can file a complaint with the Civil Rights Commission or seek legal assistance to address the issue.
Lately, there’s been a noticeable increase in housing discrimination complaints, especially concerning disability and race. In 2022, 41.03% of complaints in the Northeast were related to disability, showing the ongoing struggles individuals with disabilities face in finding accessible housing. Additionally, complaints about discrimination based on source of income have surged nearly ten-fold from 2020 to 2024, reflecting growing concerns among residents about their rights.
In Ohio, successful legal actions against property owners for discrimination have set significant precedents. For instance, a recent settlement required Beal Properties and Teatherwood Place to pay $12,500 to a plaintiff who faced discrimination, along with implementing a reasonable accommodation policy for disabled residents. These cases highlight the need to hold landlords accountable and demonstrate how legal recourse can effectively combat discrimination.
Legal experts stress the importance of renters being aware of their Ohio month-to-month tenant rights and the processes for reporting discrimination. They call for stronger enforcement of fair housing laws to ensure everyone has equal access to housing. As the landscape of housing discrimination evolves, it’s crucial for renters to stay informed about Ohio month-to-month tenant rights and take proactive steps to protect them.

Right to Habitability: Ensuring Safe Living Conditions in Ohio Rentals
In Ohio, month-to-month tenant rights ensure that rental properties must be habitable, meaning they need to meet essential health and safety standards. Landlords have a responsibility to ensure their properties are safe, clean, and functional. This includes keeping essential utilities like plumbing, heating, and electrical systems in good working order. If residents face issues such as plumbing leaks, heating failures, or pest infestations, they can request repairs in writing. Landlords are expected to address these problems within a reasonable timeframe, usually no more than 30 days.
When landlords fail to resolve these issues, they can face serious legal consequences. Under Ohio month-to-month tenant rights, tenants have the right to take legal action, which may include withholding rent or seeking court orders for necessary repairs. For instance, if a landlord neglects a significant maintenance issue, residents can hire contractors for urgent repairs and deduct those costs from their rent. This legal framework is designed to protect residents and ensure they have a safe place to live.
Housing advocates emphasize that every tenant has the right to a livable rental unit that meets all building, housing, and health codes. As one housing advocate puts it, “A safe and habitable living environment free from hazards is a fundamental right for all renters.” This underscores the importance of landlords fulfilling their obligations to maintain their properties.
In Ohio, the month-to-month tenant rights have enabled renters to successfully take legal action against property owners for unsafe living conditions, highlighting the effectiveness of these legal protections. For example, some renters have won cases where property owners failed to address serious health risks, resulting in outcomes like rent reductions or lease terminations. These actions not only reinforce rental agreements but also hold property owners accountable for providing safe and habitable environments.

Right to Privacy: Understanding Landlord Entry and Notice Requirements
In Ohio, month-to-month tenant rights ensure that renters have a right to privacy in their homes, a privilege protected by law. Property owners must give reasonable notice—usually 24 hours—before entering a renter’s space, unless there’s an emergency. This notice is important because it helps residents prepare for visits, allowing them to maintain their privacy. If a property owner doesn’t provide the proper notice, renters can deny access, safeguarding their personal space.
Conflicts can arise when property owners don’t follow the 24-hour notice rule. For example, imagine a renter feeling uncomfortable when their property owner enters without warning, leading to feelings of violation and anxiety. Legal experts emphasize that property owners must respect the privacy of renters in accordance with Ohio month-to-month tenant rights. Unjustified or repeated intrusions can disrupt the peace of the home and may lead to legal issues. As noted by the LeaseRunner Team, “Entering a unit without prior notice, rummaging through personal items, or interfering with the resident’s property can breach privacy protections and possibly result in civil liability.”
To foster a respectful relationship between renters and landlords, it’s crucial for tenants to understand the Ohio month-to-month tenant rights that pertain to these notice requirements. Keeping a record of any unauthorized access and discussing notification procedures with property owners can empower renters to assert their rights effectively.

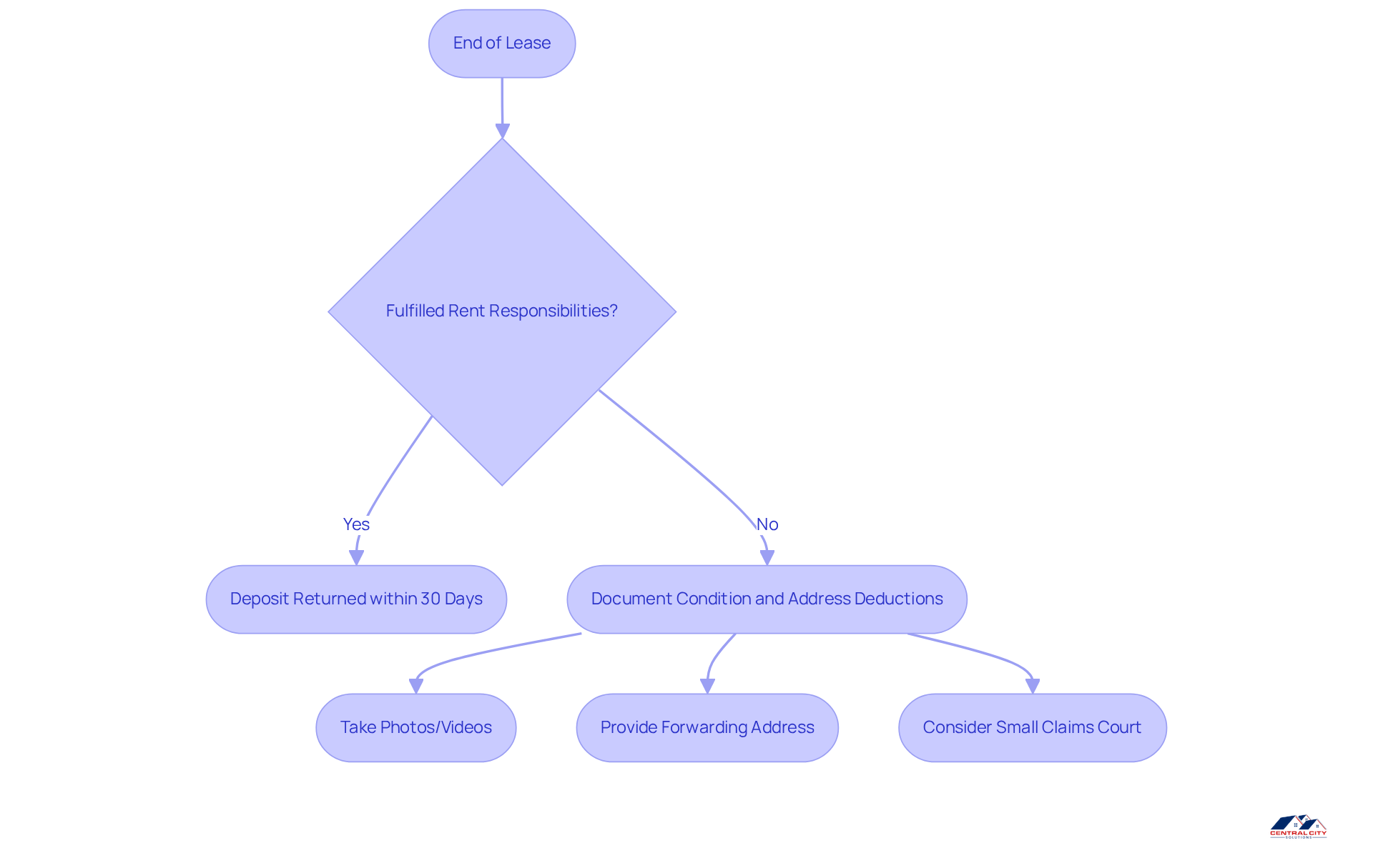
Right to Return of Security Deposit: What Tenants Need to Know
In Ohio, renters often face the challenge of getting their security deposit back after their lease ends. It’s important to know that property owners must return the deposit within 30 days, as long as the renter has fulfilled all rent responsibilities and left the property in good condition. If there are damages, landlords can only deduct amounts that go beyond normal wear and tear, like minor scuffs or faded paint. They must also provide an itemized list of these deductions.
This situation can be stressful for residents. To protect themselves, it’s wise for tenants to document the property’s condition at both the start and end of their stay. Taking dated photographs and videos can serve as valuable evidence if disputes arise over the security deposit. Additionally, residents should provide a valid forwarding address to maintain their right to take legal action regarding the deposit.
Many renters in Ohio have successfully retrieved their security deposits. Some have turned to small claims court, where they can seek up to $3,000 for wrongfully withheld deposits. Legal experts, like David Bitton, emphasize that understanding security deposit regulations is key to managing a rental property effectively. According to Ohio month-to-month tenant rights, renters have the right to contest improper deductions and pursue legal remedies if their deposits aren’t returned as per Ohio law. If landlords don’t follow these regulations, renters might be entitled to recover double the withheld amount plus legal fees. By staying informed and proactive, tenants can navigate the complexities of security deposit disputes with confidence.

Right to Complain: How Tenants Can Address Issues with Landlords
Tenants have the right to speak up about issues in their rental units, including maintenance problems and violations of their rights. Initially, it’s best to bring complaints to the landlord. But if those concerns don’t get addressed, residents can reach out to local housing authorities or seek legal help. Keeping a detailed record of all communications and issues is crucial, as this documentation can significantly strengthen their case if further action is needed.
In Ohio, there are various housing authorities that support residents in addressing complaints. Renters can report issues like property owner negligence or maintenance problems, which these agencies will then investigate. There are plenty of examples where residents have successfully tackled landlord negligence, leading to better living conditions and accountability.
Lately, there’s been a rise in disputes between tenants and landlords, often due to maintenance issues and lease violations. Housing advocates emphasize the importance of understanding Ohio month-to-month tenant rights and knowing the resources available for resolving conflicts. Renters should take the time to read their lease agreements carefully to understand the terms that govern their rental situation.
Additionally, state law requires property owners to give at least three days’ notice before starting eviction actions for nonpayment of rent. Residents also have a 30-day window to correct any issues before eviction can occur. This legal framework highlights the need for renters to be proactive in addressing problems and seeking help, especially in relation to Ohio month-to-month tenant rights.

Right to Fair Eviction: Understanding the Eviction Process in Ohio
In Ohio, property owners must follow a legal process to remove a renter, in accordance with Ohio month-to-month tenant rights, starting with a written notice to vacate. For Ohio month-to-month tenant rights, this notice needs to be at least 30 days. If the occupant doesn’t leave within that time, the landlord can file an eviction lawsuit in court. Tenants can challenge the eviction, and it’s important for them to seek legal help if they believe the eviction is unfair. Understanding Ohio month-to-month tenant rights is crucial. Renters can often negotiate or contest the eviction based on their circumstances.
Recent changes in eviction laws, like SB 237, which stops landlords from listing anyone under 18 as a defendant in eviction cases, highlight the need for renters to know their rights. Last year, over 100,000 evictions were filed in Ohio, showing how urgent and common these issues are. The emotional and social costs of evictions can deeply affect residents, impacting their mental well-being and community ties. It’s a tough situation, but being informed can make a difference.

Right to Rent Disclosure: Understanding Your Rental Agreement Terms
In Ohio, tenants deserve a clear and comprehensive rental agreement that outlines ohio month-to-month tenant rights. This document should outline essential terms like the rent amount, payment schedule, and lease duration. It’s important for renters to read and understand this agreement in the context of ohio month-to-month tenant rights before signing. If anything is unclear, residents should ask questions or consult legal professionals to ensure they are informed about their ohio month-to-month tenant rights and responsibilities.
This proactive approach can help avoid disputes that often arise from vague rental agreement terms. Legal experts stress the importance of clarity in these contracts. As one noted, ‘Say what you mean, precisely and completely, or a judge will decide what you meant.’ Additionally, renters should know that property owners must provide an itemized list of damages if they withhold a security deposit. They also need to keep rental properties up to health and safety codes.
By staying informed about ohio month-to-month tenant rights and being vigilant, renters can better protect themselves and effectively navigate their rental relationships.

Tenant Responsibilities: What Renters Must Know to Comply with Ohio Laws
In Ohio, month-to-month tenant rights impose important responsibilities that play a crucial role in ensuring housing stability for residents. This includes:
- Making timely rent payments
- Keeping the rental unit clean
- Promptly notifying the property owner of necessary repairs
It’s essential to comply with the rental agreement; failing to do so can lead to serious consequences, such as eviction or losing the security deposit.
Currently, eviction rates are on the rise across the state, with over 100,000 evictions filed in 2023, the highest number since 2015. This trend is especially concerning for low-income households, where even minor lapses can lead to eviction. Housing advocates emphasize that understanding and adhering to rental contracts is vital for residents, particularly in a competitive market where landlords may quickly seek new tenants who can meet their requirements. The lack of a pay-to-stay policy in Ohio highlights the challenges of Ohio month-to-month tenant rights, as landlords can evict residents for being even slightly late on rent, increasing the urgency for compliance.
Eviction cases due to renter non-compliance are becoming more common. For example, residents who miss rent payments or fail to maintain their property may find themselves facing eviction proceedings. Advocates argue that these situations highlight the need for renters to be proactive in managing their obligations under Ohio month-to-month tenant rights to avoid the severe consequences of eviction, which can lead to homelessness and long-term housing instability. Notably, 12% of children in Ohio live in households that spend over 50% of their income on housing, illustrating the broader impact of eviction on families.
To effectively manage their responsibilities, residents should:
- Maintain open communication with their landlords
- Seek help if they encounter financial difficulties
You don’t have to handle this all yourself; reaching out for support can make a difference.

Additional Resources: Where Ohio Renters Can Find Support and Information
Renters in Ohio can access numerous resources to help them understand their ohio month-to-month tenant rights and responsibilities. The Ohio Housing Finance Agency (OHFA) plays an important role, offering various programs to help alleviate housing instability. Since 2014, OHFA has conducted over 600 educational sessions and outreach activities, showing its commitment to informing renters about their entitlements.
For those facing eviction or other housing challenges, local legal aid organizations provide essential support. Research indicates that individuals without legal representation in eviction court are 84% more likely to lose their housing. This highlights the importance of seeking legal help.
Platforms like Legal Help are valuable resources, providing extensive information on ohio month-to-month tenant rights and available assistance. Residents can also reach out to local housing authorities for advice on specific issues or to report violations of their ohio month-to-month tenant rights. Effective tenant advocacy organizations, such as the Poverty Law Center and Southeastern Legal Services, are making strides in supporting renters, empowering them in their housing situations.
Additionally, a new program in Hamilton County offers free legal representation to prevent evictions, demonstrating proactive measures to assist renters in need. To access these resources effectively, renters are encouraged to visit the Ohio Legal Help website for more information.

Conclusion
Understanding Ohio’s month-to-month tenant rights is crucial for renters dealing with the complexities of rental agreements and housing stability. These rights protect tenants from discrimination, ensure safe living conditions, and clarify eviction and security deposit processes. When residents are informed about these rights, they can advocate for themselves and build healthier relationships with their landlords.
This article highlights important aspects of tenant rights in Ohio, including:
- The right to fair housing
- Habitability
- Privacy
- Timely return of security deposits
It also stresses the significance of knowing one’s responsibilities as a tenant, such as:
- Maintaining the rental unit
- Communicating effectively with landlords
Furthermore, it outlines the legal options available to renters facing issues, from discrimination to unsafe living conditions, along with resources for support.
Ultimately, being aware and actively engaged in understanding Ohio’s month-to-month tenant rights can greatly influence renters’ experiences. By taking the time to learn about these rights and utilizing available resources, tenants can better protect themselves and ensure their housing needs are met. Empowerment through knowledge is key to fostering a fair and equitable rental landscape in Ohio.
Frequently Asked Questions
What services does Central City Solutions provide for renters facing challenges?
Central City Solutions offers fast cash offers for renters needing to sell their homes quickly due to unexpected life changes. They provide a fair cash offer within 24 hours and can facilitate closing in as little as seven days.
What are the protections against discrimination for tenants in Ohio?
Tenants in Ohio are protected by the Fair Housing Act, which prohibits discrimination based on race, color, religion, sex, national origin, familial status, or disability. Landlords cannot deny rental applications based on these characteristics.
What should renters do if they believe they have faced discrimination?
Renters who believe they have faced discrimination can file a complaint with the Civil Rights Commission or seek legal assistance to address the issue.
What recent trends have been observed in housing discrimination complaints in Ohio?
There has been an increase in housing discrimination complaints, particularly concerning disability and race. Complaints about discrimination based on source of income have also surged significantly from 2020 to 2024.
What rights do tenants have regarding the habitability of rental properties in Ohio?
In Ohio, tenants have the right to live in habitable rental properties that meet essential health and safety standards. Landlords are responsible for ensuring that properties are safe, clean, and functional.
What actions can tenants take if landlords fail to address maintenance issues?
Tenants can request repairs in writing, and if landlords fail to address these issues within a reasonable timeframe (usually no more than 30 days), tenants may take legal action, which can include withholding rent or hiring contractors for urgent repairs and deducting those costs from their rent.
How have Ohio month-to-month tenant rights helped renters in legal actions?
Ohio month-to-month tenant rights have enabled renters to successfully take legal action against property owners for unsafe living conditions, resulting in outcomes such as rent reductions or lease terminations, and holding landlords accountable for maintaining safe environments.